教务处电话:023-62848978 023-62845350
首页
机构设置
规章制度
教学运行
实践教学
教学建设
成果推广
服务指南
下载专区
校历周历
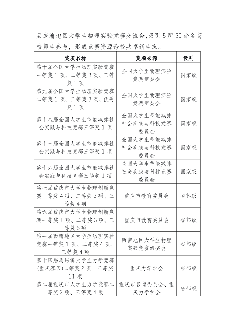
示范基层教学组织建设案例-成渝地区大学物理实验虚拟教研室
2026/1/5 来源: 本站
【浏览量:】 【
打印此文
】
相关链接
友情链接:
中华人民共和国教育部
|
重庆市教育委员会
|
阳光招生
|
重庆正大软件集团
|
常用系统导航
|
中国高等教育学生信息网
南泉校区:重庆市巴南区南泉街道白鹤林16号招生 双桥校区:重庆市双桥经济技术开发区通桥街道西湖大道76号 咨询热线:023-62846626 023-62846636
Copyright 重庆工程学院 版权所有 渝ICP备09014106
技术支持:
讯迈科技